Skip to main content
University of Cincinnati
CONNECT
VISIT
APPLY
COST
magnifying glass
Use the form to search UC's web site for pages, programs, directory profiles and more.
All UC Sites
College of Arts and Sciences
College of Arts & Sciences
Arts & Sciences
right arrow
down arrow
About
right arrow
down arrow
News
History
right arrow
down arrow
McMicken Legacy
Leadership
Research Centers
Giving
right arrow
down arrow
Faculty & Staff: Frequently Asked Questions
right arrow
down arrow
Faculty & Staff Giving Impact
Alumni & Friends
right arrow
down arrow
College Advisory Board
Academic Programs
right arrow
down arrow
Undergraduate Majors
Minors and Certificates
Pre-Professional Tracks
(4 + 1) Programs
Law 3+3 Program
Graduate Certificates
Masters Programs
Doctoral Degrees
Micro-Credentials
Student Experience
right arrow
down arrow
Connect with an Advisor
Connect the Student Support Team
Student Organizations
right arrow
down arrow
A&S Ambassadors
A&S Tribunal
Phi Beta Kappa
right arrow
down arrow
Membership
Phi Beta Kappa Prizes
Transform Into Bearcats
Hands-on Learning & Career Prep
Study Abroad
Campus Support Resources
Scholarships
right arrow
down arrow
Scholarship Application FAQs
Academic Forms & Policies
Undergraduate Requirements
right arrow
down arrow
A&S Language Requirement
Glossary of Academic Terms
Admissions
right arrow
down arrow
Undergraduate Admissions
right arrow
down arrow
Multiple Areas of Study
Transfer and Transition Students
Admitted Students
Confirmed
Undergraduate Recruitment Team and A&S Ambassadors
Request Information
Graduate Admissions
Humanities
right arrow
down arrow
Asian, East European & German Studies
right arrow
down arrow
Academic Programs
right arrow
down arrow
German Studies
Asian Studies
East European and Russian Studies
Department Directory
Study Abroad
right arrow
down arrow
Germany
Asia
Scholarships and Giving
Classics
English
right arrow
down arrow
Faculty & Staff
right arrow
down arrow
William C. Boyce Award for Outstanding Teacher
Our Students
right arrow
down arrow
Scholarships and Awards
Student Organizations
Writing Prize Competition
Alumni
Academic Programs
right arrow
down arrow
Undergraduate Programs
Graduate Programs
Creative Writing
English Composition Program
Literary and Cultural Studies
Professional Writing
Journals and Small Press
right arrow
down arrow
Publications
Project 222
Public Engagement
right arrow
down arrow
Elliston Poetry Collection
Community Engagement
The Helen Weinberger Center for Drama & Playwriting
Events and Resources
right arrow
down arrow
Upcoming Events
Forms & Resources
History
right arrow
down arrow
Academic Programs
Faculty
Our Students
right arrow
down arrow
Public History
Scholarships
Research
Giving to History
News and Events
right arrow
down arrow
Past Events
"Napoleon" (2023) Review
Judaic Studies
right arrow
down arrow
Academic Programs
Our Students
Lichter Lecture Series
Faculty
Newsletter, Events, and Contact Information
Donate to Judaic Studies
Philosophy
right arrow
down arrow
Faculty, Staff, and Graduate Students
Academic Programs
right arrow
down arrow
Undergraduate Programs
Graduate Programs
Alumni Updates
Events, Newsletter and Contact Info
right arrow
down arrow
Initiatives
Research & Scholarship
Our Students
Why Study Philosophy?
Romance & Arabic Languages & Literatures
right arrow
down arrow
Academic Programs
right arrow
down arrow
Undergraduate Programs
Graduate Programs
Course Catalog
Department Directory
Study Abroad & Local Language Immersion
right arrow
down arrow
Arabic World
France
Italy
Local Language Immersion
Mexico
Spain
Charles Phelps Taft Undergraduate Senior Research Fellowship
Research and Publications
right arrow
down arrow
Cincinnati Romance Review
Scholarships and Giving
News and Events
Natural Sciences
right arrow
down arrow
Biological Sciences
right arrow
down arrow
Academic Programs
right arrow
down arrow
Undergraduate Students
Graduate Students
Faculty, Staff, Student Directory
right arrow
down arrow
Tenure-Track Faculty
Educator Faculty
Adjunct Faculty
Research and Visiting Faculty
Emeriti Faculty
Post-Doc Fellows /Research Associates
Staff
Graduate Students
In Memorial
Research
E-forms
Chemistry
right arrow
down arrow
About the Department
right arrow
down arrow
Directions to UC Chemistry on Main Campus
Oesper Collections
Industrial Affiliates Program
Information for the Business and Scientific Community
Faculty and Staff
right arrow
down arrow
Faculty and Staff Directory
Faculty Research Areas
Academic Divisions
Recent Faculty Publications
Faculty Awards
Staff Awards
Travel Reimbursement
Our Students
Academic Programs
right arrow
down arrow
Career Opportunties
Undergradaute Programs
Graduate Programs
Research and Scholarship
right arrow
down arrow
Centers & Institues
News and Events
right arrow
down arrow
The Hans and Marlies Zimmer International Scholar Program
The Oesper Award Program and Symposium
Contact
Seminars Archive
Department News
Core Facilities
right arrow
down arrow
Mass Spectrometry
Electronics and Instrumentation Facility
Nuclear Magnetic Resonance Facility
X-Ray Crystallography
Chemical Sensors & Biosensors
Giving
right arrow
down arrow
John J. Alexander Undergraduate Summer Research Fellowship
Chemistry Educational Development Fund
Safety
Calendar
Geography
right arrow
down arrow
About the Department
right arrow
down arrow
Geography of Cincinnati
Faculty and Staff
right arrow
down arrow
Full Time Faculty
Staff
Adjunct Faculty
Emeriti Faculty
Academic Programs
Our Students
Research
right arrow
down arrow
Space Informatics Lab
Health Geography and Disease Modeling Laboratory
Joint Center for GIS and Spatial Analysis
Center for Geospatial and Environmental Sensor Networks
Crime Mapping and Analysis Lab
Study Abroad
Giving
Geosciences
right arrow
down arrow
Academic Programs
Faculty, Staff, and Graduate Students
Careers in the Geosciences
Mathematical Sciences
right arrow
down arrow
People in the Department
Degrees & Programs
right arrow
down arrow
Division of Statistics and Data Science
Placement Testing
Math Continuum
PhD in Mathematical Sciences
PhD in Statistics
MS in Mathematical Sciences
MS in Statistics
Master of Arts for Teachers of Mathematics (MAT)
Graduate Certificate in Statistical Science
Our Students
News & Events
right arrow
down arrow
Cincinnati Symposium on Probability
Research
Neuroscience
right arrow
down arrow
Academic Programs
Independent Research
Faculty & Staff
Physics
right arrow
down arrow
Our Students
Academic Programs
right arrow
down arrow
Physics/Engineering ACCEND Program
More Information about our Graduate Programs
Faculty & Staff
Research & Scholarship
right arrow
down arrow
Astrophysics/Astronomy
Theoretical High Energy Physics Research
Particle Experiment
Condensed Matter Experiment
Condensed Matter Theory
Physics Education Research
Giving
Psychology
right arrow
down arrow
Academic Programs
right arrow
down arrow
Undergraduate Psychology
Undergraduate Organizational Leadership
PhD in Psychology
MA in Psychology (MAP)
Faculty & Staff
Giving
Department History to 1960
UC Behavioral Health Center
right arrow
down arrow
Dyslexia Assessment & Diagnostic Services
Online Payment Portal
Research Labs
Social Sciences
right arrow
down arrow
Africana Studies
right arrow
down arrow
Our Students
right arrow
down arrow
Dr. Angie Jamison Scholarship
Faculty
Research
Academic Programs
Giving
Newsletter, Events, and Contact Information
Anthropology
right arrow
down arrow
Our Students
right arrow
down arrow
Academic Advising
Student Organizations
John C. Court Memorial Scholarship
Faculty, Staff and Graduate Students
Academic Programs
right arrow
down arrow
Graduate Admissions & Applications
Careers in Anthropology
Research
right arrow
down arrow
Student Research Overview
Field Schools, Research Opportunities and Internships
Research Laboratories
Research Resources
NAGPRA
Communication, Film & Media
right arrow
down arrow
Faculty, Staff, and Graduate Students
Student Opportunities
right arrow
down arrow
Student Organizations
Advising
Newly Admitted Graduate Students
Graduate Awards
Academic Offerings
right arrow
down arrow
PhD in Communication Admissions Information
Master in Communication Admissions Information
4+1 MA/BA for UC Students
Funding Sources for Graduate Students
News & Events
right arrow
down arrow
Student Placements
Environment & Sustainability
right arrow
down arrow
Contact Us
Academic Programs
right arrow
down arrow
Common Minors and Second Majors for EVST Students
Co-op, Internship and Research Opportunities and Career Planning
Research and Engagement
Faculty and Staff
Alumni and Giving
right arrow
down arrow
Newsletter
Journalism
right arrow
down arrow
Our Students
right arrow
down arrow
Internships/Job Opportunities
Honors and High Honors
Journalism Student Organizations
UC Journalism Undergraduate Scholarships
UC Journalism Hall of Fame
Faculty and Staff
Academic Programs
Public & International Affairs
right arrow
down arrow
Faculty, Staff and Graduate Students
Academic Programs
right arrow
down arrow
Undergraduate Programs
Graduate Programs
Current Students
right arrow
down arrow
Undergraduate Resources
Graduate Resources
Research
Portman Center for Policy Solutions
right arrow
down arrow
Welcome
Faculty and Staff
Board of Advisors
Fellowship
Events
Policy Research
Careers and Internships
Rob Portman Archives
News
Giving
Center for Cyber Strategy and Policy (CCSP)
right arrow
down arrow
Fellows, Faculty, and Staff
Cyber Visualizations
Cyber Posters
CCSP Research and Media Highlights
Kybernao
Cyber Salon Series
Center for Truth, Community Healing & Transformation
right arrow
down arrow
About
Our Team
Action
Research
Learning
Newsletter, Events, and Contact Information
right arrow
down arrow
Events Archive
Alumni and Giving
right arrow
down arrow
SPIA Newsletter
Alumni Spotlight
Giving
Sociology
right arrow
down arrow
Research
Academic Programs
right arrow
down arrow
Undergraduate Programs
Graduate Programs
Faculty, Staff and Graduate Students
Kunz Center for Social Research
Our Students
Women's, Gender & Sexuality
right arrow
down arrow
Our Students
right arrow
down arrow
Student Award Recipients
Faculty, Staff and Graduate Students
Friends of WGSS
Academic Programs
right arrow
down arrow
Undergraduate Programs
Graduate Programs
Newsletter, Events, and Contact Information
College of Arts and Sciences
»
Natural Sciences
»
Physics
»
Academic Programs
»
Graduate Programs
»
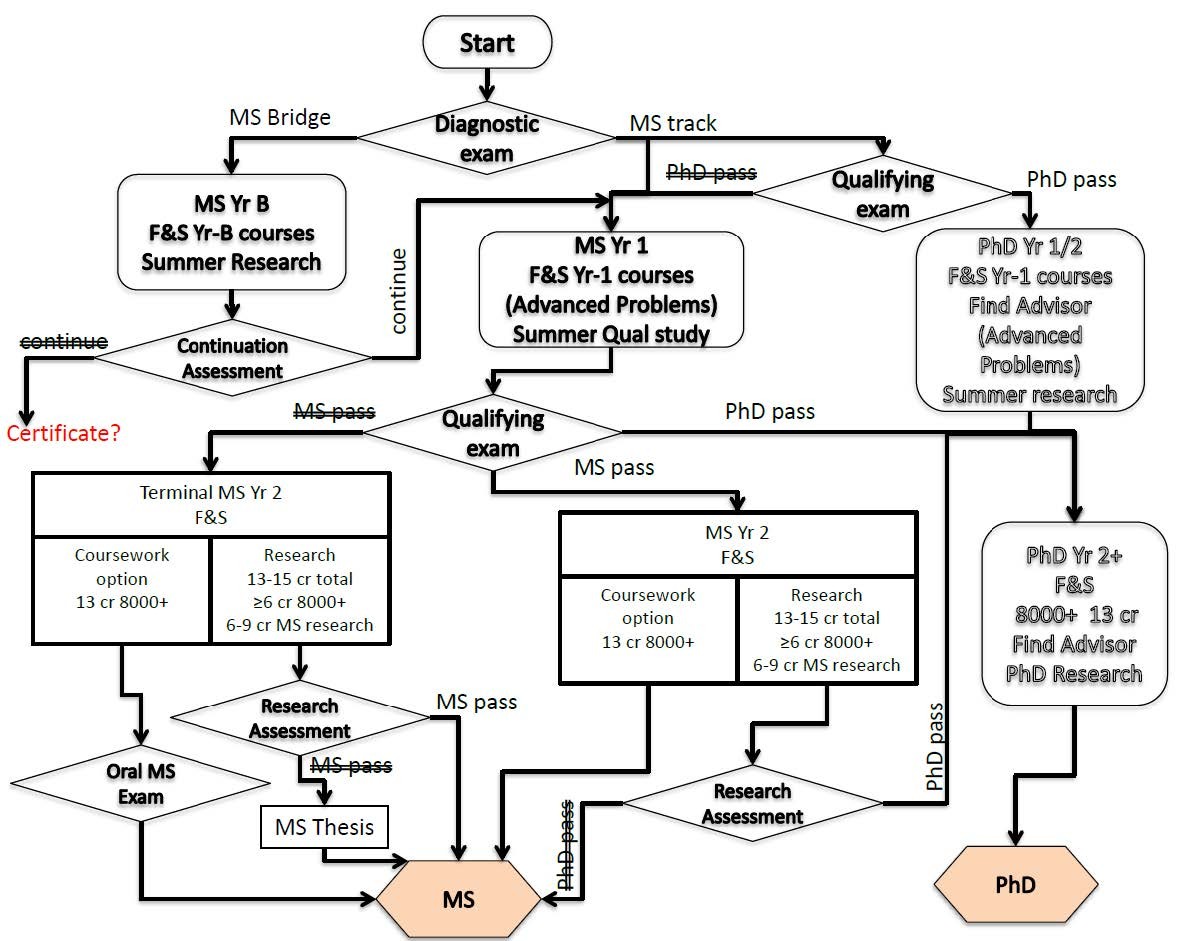
Pathways to the PhD and MS degree
Pathways to the PhD and MS degree
Pathways to the PhD and MS Degrees